服务热线
400-611-2850
百替医学是国内首家专注于医学科研咨询及技术服务的公司,专门为临床医生提供科研问题解决方案。
Phone: 400-611-2850
E-mail:: service@100biotech.com
或 在线留言 给我们
1、联系与咨询。
您可通过公司的服务热线400-611-2850和服务邮箱 service@100biotech.com,或者与您联系的百替医学服务人员,告知您的科研服务需求2、签订保密协议,洽谈具体服务内容。
在双方签订合作保密协议后,您可与百替医学科研服务咨询小组进行具体项目沟通;您和百替医学双方明确服务产品需求和具体项目要求;百替医学制作和提交项目实施方案和报价。3、双方签订合同,客户按合同支付费用。
双方对合同服务内容和价格无异议后,签订服务合同。您按合同约定支付费用,并提供必要的实验药品或样品(实验样品的寄送须采用特快专递形式邮寄,有低温要求的、固定要求的,按低温保存、固定防碎方法运输,以确保安全可靠)。4、项目实施,开始为客户提供科研咨询和技术服务。
百替医学按合同方案进行项目实施。项目实施过程中,百替医学项目经理按时与客户反馈及交流信息;百替医学开始为客户提供相关科研咨询和技术服务,并及时按合同将数据、材料、样本、模型等相关信息材料提供给客户。5、分析结果资料,整理提交数据。
百替医学技术团队分析整理数据,总结结论,将完整项目实施报告和数据、图片等相关信息提供给客户,同时根据合同处理相关的实验材料。项目报告内容将包括具体实验方法、步骤、所用试剂、仪器、数据、结果和结论等。6、项目完成,协商进一步合作。
项目完成,客户如有后续科研服务需求,双方协商进一步合作。

中科院CELL发文,看神经元如何 “理发”
发布时间:2016-02-01 00:00 文章来源: 作者:
近日,中科院神经所于顶级期刊《CELL》发表论文,指出神经元树突棘修剪和cadherin/catenin复合体具有密切关系。
神经元大多数有丰富的表面突起,包括树突和轴突,使神经元形成相互联系的网络,不断地接受外界刺激和传出中枢的指令,指导机体协调运作。神经元相互联系的接触点就是突触。
树突棘(dendriticspine)是树突表面的棘状突起,长约0.5~1.0μm,粗约0.5~2.0μm,是形成突触的关键部位。树突棘动力性和形态是处于不断变化中的。比如树突棘会“改变形状”,整个的出现或消失。这些其实反映了中枢突出连接系统的重建。
早期研究人员发现,一些“头小”、“细”的树突棘可塑性更强,颈部较为狭窄、不成熟,和记忆获取相关。而一些大的“蘑菇头”的树突棘更为稳定、成熟,与记忆的储存相关。出生后早期,树突棘经历一个较快的生长阶段,树突棘的成熟伴随着树突棘密度的下降。暗示树突棘存在一个“修剪”机制。活体成像结果显示,树突棘修剪的速度,远远超越其生成的速度。早期报导显示,树突棘的重塑和LTD和LTP相关。
神经元信号传递,受树突棘大小、密度和形态所影响。树突棘的修剪仅仅是暂时的,和年龄增大、病理情况下(如AD)的树突棘“消失”是两个概念,相关调控的分子机制截然不同。然而,近期报导中,自闭症谱系障碍(ASD)病人死后剖检发现,病人神经元树突棘形态、密度的改变很有可能和树突棘的修剪机制相关。目前,树突棘修剪的调控机制,尚不明确。
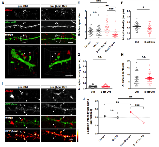
cadherin/catenin复合体是一组与细胞间紧密连接、维持细胞极性、保持组织结构完整密切相关的蛋白复合体。该复合体由cad及α、β、γ-cat组成。cadherin是Ca2+依赖性跨膜糖蛋白,在细胞粘合连接中起着粘合配体和受体的双重作用,它以胶质末端与膜内面粘着斑蛋白catenin组装形成粘合连接分子复合体,是介导细胞间粘合及信号传导的功能单元。
在神经元中,Cadherin/catenin复合物定位于突触前的递质释放区域与突触后致密带, 由 N-cadherin、β-catenin和αN-catenin三个主要成员组成。N-cadherin是一类钙离子依赖的嗜同性单次跨膜细胞黏附蛋白, 树突棘上的N-cadherin与轴突末端的N-cadherin通过其胞外段的相互结合促进两者的突触联接。在细胞膜内,N-cadherin的胞内段和 β-catenin、αN-catenin等蛋白形成复合体, 招募肌动蛋白的聚集, 从而为树突棘的结构提供物理性的支撑。尤为重要的是, cadherin/catenin复合物能够响应神经电活动发生上膜、内吞等变化, 并与谷氨酸递质受体亚基GluA2直接相互作用, 从而将突触前电活动输入的变化和突触后树突棘内细胞骨架和递质受体的变化相互关联。
研究人员发现,神经元树突棘修剪,非常普遍,发生在脑部各个区域。树突棘的成熟和其修剪相关,和树突棘密度成负相关。
树突棘修剪机制和动物感觉激活相关。研究人员将小鼠的一侧胡须减掉,在第2-3月龄阶段,和对照组相比,小鼠初级体感皮质区神经元树突棘修剪以及成熟都被阻断。可见,神经元树突棘的修剪和成熟,与相应感受器相应信号刺激相关。
2011年研究人员聚焦cadherin/catenin,他们发现cadherin/catenin相对富集的树突棘,其体积较大,而相邻的树突棘较小,或消失。此次,研究人员利用条件敲除技术,敲除小鼠大脑皮层以及海马体神经元的β-catenin,敲除鼠神经元树突棘密度显著上升,成熟树突棘水平下降。除此之外,过表达N-cad劫持β-catenin功能或是敲除αN-catenin基因,神经元树突棘修剪以及成熟同样被抑制。
可见cadherin/catenin复合体,对树突棘修剪和成熟具有调节作用。
研究人员利用光遗传学手段激活单个树突棘,和相邻未激活树突棘进行比较,结果发现树突棘的修剪和两个树突棘之间的物理距离以及cadherin/catenin复合物在两个树突棘之间的分布相关。两个树突棘对cadherin/catenin复合体存在竞争关系。
感觉受体激活所带来的电活动信号,驱使树突棘竞争有限的cadherin/catenin复合物,从接受较少电活动的树突棘转移到更活跃的树突棘中,导致前者被修剪,后者更成熟。
本研究从亚细胞结构层面揭示了神经树突棘成熟修剪的重要机制,强调了感觉刺激对神经元发育和可塑性重建的重要作用。突破性的发现了有限分子的再分配,介导了树突棘修剪、成熟以及神经环路发育、塑造的重要作用。此项研究,对ASD等神经性疾病的致病机制理解,具有重要意义。