服务热线
400-611-2850
百替医学是国内首家专注于医学科研咨询及技术服务的公司,专门为临床医生提供科研问题解决方案。
Phone: 400-611-2850
E-mail:: service@100biotech.com
或 在线留言 给我们
1、联系与咨询。
您可通过公司的服务热线400-611-2850和服务邮箱 service@100biotech.com,或者与您联系的百替医学服务人员,告知您的科研服务需求2、签订保密协议,洽谈具体服务内容。
在双方签订合作保密协议后,您可与百替医学科研服务咨询小组进行具体项目沟通;您和百替医学双方明确服务产品需求和具体项目要求;百替医学制作和提交项目实施方案和报价。3、双方签订合同,客户按合同支付费用。
双方对合同服务内容和价格无异议后,签订服务合同。您按合同约定支付费用,并提供必要的实验药品或样品(实验样品的寄送须采用特快专递形式邮寄,有低温要求的、固定要求的,按低温保存、固定防碎方法运输,以确保安全可靠)。4、项目实施,开始为客户提供科研咨询和技术服务。
百替医学按合同方案进行项目实施。项目实施过程中,百替医学项目经理按时与客户反馈及交流信息;百替医学开始为客户提供相关科研咨询和技术服务,并及时按合同将数据、材料、样本、模型等相关信息材料提供给客户。5、分析结果资料,整理提交数据。
百替医学技术团队分析整理数据,总结结论,将完整项目实施报告和数据、图片等相关信息提供给客户,同时根据合同处理相关的实验材料。项目报告内容将包括具体实验方法、步骤、所用试剂、仪器、数据、结果和结论等。6、项目完成,协商进一步合作。
项目完成,客户如有后续科研服务需求,双方协商进一步合作。

载带缓释外泌体的重组人III型胶原蛋白修复水凝胶
发布时间:2022-09-25 19:13 文章来源:原创 作者:Medical Research
皮肤是人体的重要屏障,皮肤屏障受损将会影响伤口的愈合程度。伤口愈合过程分为止血、炎症、增殖和重塑四个阶段,这些阶段都必须以适当的顺序进行。伤口愈合的主要障碍包括糖尿病、血管功能不全和局部压力变化。目前,皮肤创面的常规临床治疗方法主要有手术清创、负压治疗和反复换药等。然而,由于在愈合过程中伤口内的细胞功能失调,这些方法的治疗效果差强人意。干细胞分泌的外泌体可促进创面组织的再生和修复,但不具有靶向性和持续性,严重限制了其治疗潜力。针对这一问题,皮肤专家研究具有持续释放外泌体促进创面修复的重组人III型胶原蛋白水凝胶促进创面组织的再生与修复。
重组人Ⅲ型胶原蛋白(RhCol III)具有水溶性好、无病毒隐患、排斥率低、生产工艺稳定等优点。为了实现外泌体(EVs)的定点持续释放,我们以蒙巴拉链霉菌转谷氨酰胺酶(TGase)为交联剂,制备了孔径均匀、生物相容性好的重组人Ⅲ型胶原蛋白水凝胶。结果表明,rhCol III-EVs水凝胶可作为一种新型的EVs载体生物材料,在皮肤创面修复中具有重要的潜在应用价值。
图1水凝胶的制备与表征
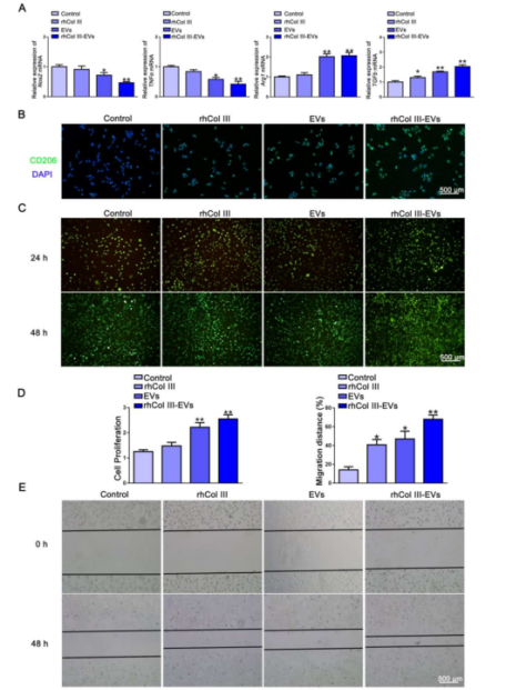
以蒙巴拉链霉菌转谷氨酰胺酶(TGase)为交联剂制备的重组人Col III水凝胶可以将外泌体持续释放到外部环境中(图1)。通过细胞实验检测,结果表明rhCol III-EVs水凝胶有效地促进了巨噬细胞由M1型向M2型转化,促进了小鼠成纤维细胞(L929)的迁移能力和人脐静脉内皮细胞(HUVECs)的血管生成(图2)。
图2细胞模型功效检测
为了评价rhCol III-EVs水凝胶的修复治疗效果,还研究了其对糖尿病大鼠背部皮肤伤口愈合的调节作用(图3)。Rh Col III水凝胶组、EVs组和rh Col III-EVS水凝胶组均能显著提高创面修复效果,促进创面愈合。值得注意的是,rhCol III-EVs水凝胶组的效果最佳。使用后第14天,rhCol III-EVs水凝胶组创面愈合率高达94%。rhCol III-EVs水凝胶组在伤口的皮肤肉芽组织中的效果更为明显。通过Masson染色,发现rhCol III-EVs水凝胶组有更多的胶原沉积和有序的纤维。上述结果表明该团队所设计的rhCol III-EVs复合水凝胶能够促进糖尿病创面的组织再生和胶原沉积。
图3重组人胶体III水凝胶动物模型功效检测
普略医学持续关注皮肤健康领域,并研发最新缓释载药技术。使用TGase酶交联剂制备的rhCol III水凝胶,可以成功地将其负载到Huc-MSCs分泌的EVS中。RhCol III-EVs水凝胶实现了EVS的局部缓释,有效地促进了创面细胞的抗炎、增殖、迁移和成管能力。此外,作为糖尿病大鼠伤口的敷料,它还能促进伤口愈合和组织再生。总之,多功能rhCol III-EVs水凝胶可以实现EVS的持续释放,促进创面愈合,为慢性创面的治疗提供了一种新的途径。